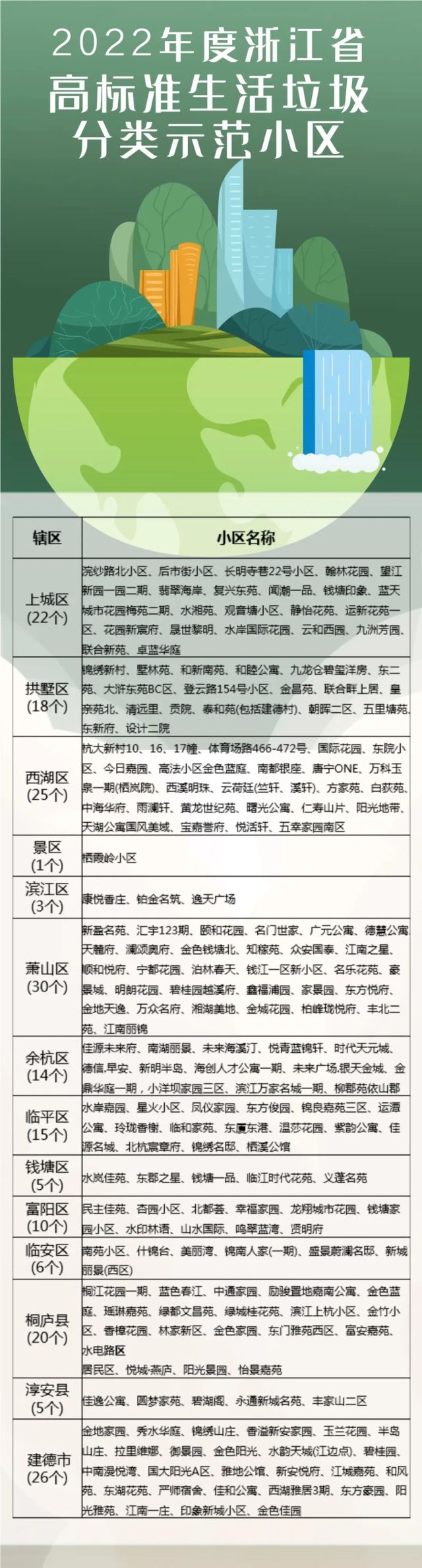
近日,2022年度浙江省高标准生活垃圾分类示范小区、示范片区名单出炉,杭州有200个省级高标准生活垃圾分类示范小区、12个示范片区入榜。


一起来了解部分示范小区的优秀经验吧!
上城区运新花苑一区
上城区运新花苑一区自2012年初开展生活垃圾分类投放工作,目前居民参与率100%,分类准确率达95%以上。
发挥“1+3+N”网格力量
社区以基础设施建设为抓手,坚持发挥“1+3+N”网格力量,通过抓源头、查现场、浓氛围切实让垃圾分类在居民心中“扎根”,同时全面推进垃圾分类“撤桶并点+定时定点”,打造兼具观赏性的生态版花园点位,着力解决垃圾分类投放点短板,意在传达“垃圾分类让生活环境更美好”的理念。
萧山区丰北二苑
萧山区丰北二苑自2020年1月开展垃圾分类定时定点投放工作。
定位网格化、内容多元化、项目精细化
社区健全垃圾分类制度,以“数字化”方式运用积分奖励引导居民参与垃圾分类,按楼幢“精细化+公开化”管理,每周每户张贴红黑榜,并且建立公众号曝光台,对垃圾包乱扔等行为进行监督,实现闭环化管理,破解垃圾分类中存在的“看得见的管不了、管得了的看不见”的治理难题。
富阳区山水国际
富阳区山水国际位于富阳鹿山新区,交付于2016年,始终致力于精细化做好垃圾分类。
精细管理、多级检查,打造垃圾分类样板
山水国际严格按照省市生活垃圾分类相关要求,本着“科学合理、简便易行”的原则,合理配置分类设施,规范分类标识,落实管理责任。推行垃圾分类长效管理措施,建立三级检查制度,确保垃圾分类工作落到实处。
