所在位置:
党史学习教育
今天起,杭州这些公交线路有调整
发布时间:2023-01-29 10:50:37
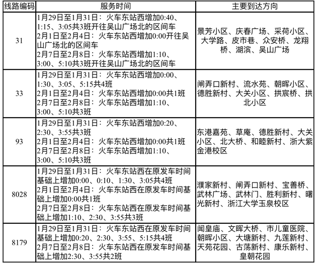
随着春运返程高峰的到来,火车站也增加了凌晨到站的列次。为便利凌晨到达杭州火车东站、火车南站的旅客,增加凌晨到站旅客的乘车选择,减少等待时间,自1月29日0时起至2月8日,杭州公交将延长31、33、93、700路等4条线路末班服务时间至次日凌晨,加密8028、8179、8300路等3条通宵线路服务时间。
火车东站涉及线路

注意:31、33、93、8179、8028路增加的班次实行响应式停靠,乘客在沿线停靠站下车前请先按铃。
火车南站涉及线路

来源:杭+新闻 作者:记者 毛雨佳 编辑:李佳萌
