近期国内多地发生本土新冠肺炎疫情,为了进一步强化涉疫风险人员管理,省、市对有高、中、低风险地区旅居史或未完成入杭报备、未按时进行“落地检”“三天三检”以及购买四类药品等相关人员进行赋码管理,并针对不同赋码类型,在健康码下方进行相应文字提示,督促其落实相关健康管理措施。
出现以下情况会被赋黄码↓↓↓
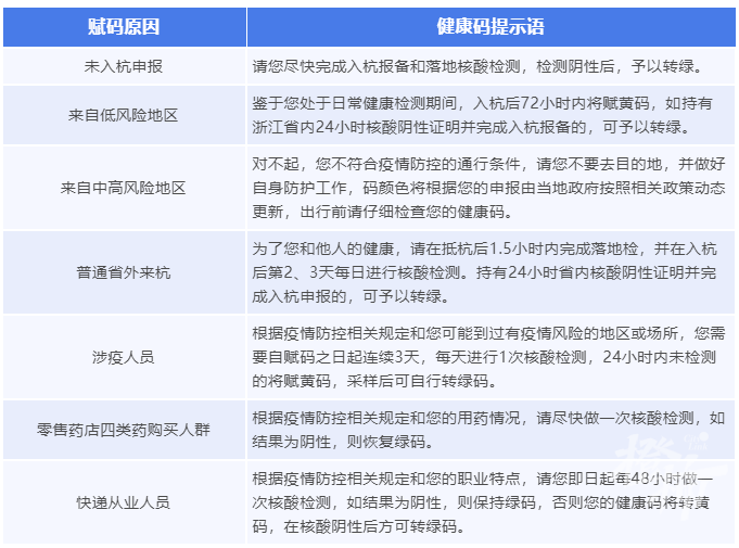
1、赋码原因:未入杭申报
健康码提示语:请您尽快完成入杭报备和落地核酸检测,检测阴性后,予以转绿。
2、赋码原因:来自低风险地区
健康码提示语:鉴于您处于日常健康检测期间,入杭后72小时内将赋黄码,如持有浙江省内24小时核酸阴性证明并完成入杭报备的,可予以转绿。
3、赋码原因:来自中高风险地区
健康码提示语:对不起,您不符合疫情防控的通行条件,请您不要去目的地,并做好自身防护工作,码颜色将根据您的申报由当地政府按照相关政策动态更新,出行前请仔细检查您的健康码。
4、赋码原因:普通省外来杭
健康码提示语:为了您和他人的健康,请在抵杭后1.5小时内完成落地检,并在入杭后第2、3天每日进行核酸检测。持有24小时省内核酸阴性证明并完成入杭申报的,可予以转绿。
5、赋码原因:涉疫人员
健康码提示语:根据疫情防控相关规定和您可能到过有疫情风险的地区或场所,您需要自赋码之日起连续3天,每天进行1次核酸检测,24小时内未检测的将赋黄码,采样后可自行转绿码。
6、赋码原因:零售药店四类药购买人群
健康码提示语:根据疫情防控相关规定和您的用药情况,请尽快做一次核酸检测,如结果为阴性,则恢复绿码。
7、赋码原因:快递从业人员
健康码提示语:根据疫情防控相关规定和您的职业特点,请您即日起每48小时做一次核酸检测,如结果为阴性,则保持绿码,否则您的健康码将转黄码,在核酸阴性后方可转绿码。
注意:
1. 请健康码出现以上黄码类型的人员对照文字提示,落实相应健康管理及检测要求。
2. 如被赋黄码,且自身情况与上述类型不符的,可向属地乡镇(街道)进行咨询,同时需提供相应证明材料便于核实。
富阳区防疫指挥部提醒
近期区外来(返)富人员,特别是有中高风险地区或有本土疫情所在县(市、区)旅居史的人员,务必要提前通过“入杭报备登记”进行自主申报或向所在社区(村)、单位或入住酒店(宾馆)报备。省外来富返富人员在抵富后执行“三天三检三不”:核酸三天内每天一检(第一天在入杭后1.5小时内完成“落地检”),这期间不聚集、不聚会、不到人群聚集场所。后续按照常态化核酸检测要求每72小时自觉完成1次核酸检测,并做好自我健康监测,密切关注自己和家人的身体状况。乘坐飞机、高铁、列车、跨省长途客运汽车旅客需持有48小时内核酸检测阴性证明。
富阳区疫情防控报备电话:63343187
临安也发布类似提醒
此前,临安也已发布类似提醒:以下情况将被赋黄码!

